![]() |
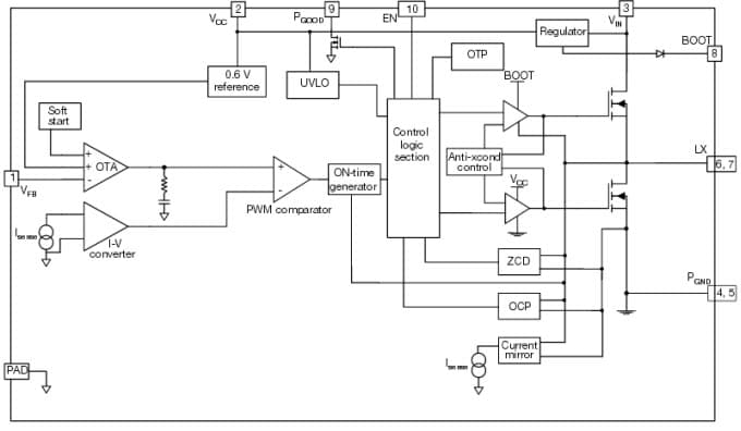
![]() Ver la lista de productosRecursos adicionales: Ver todos los productos Super 12 de Vishay Ver SiP121xxx Reguladores tipo Buck síncronos Regulador de tipo Buck síncrono SiP12117 3A de VishayEl SiP12117 de Vishay es un regulador tipo Buck síncrono puntual constante en el modo de corriente (CM-COT) de alta frecuencia con MOSFET integrados de alimentación de lado superior e inferior. Su etapa de potencia puede proporcionar una corriente continua hasta 3 A a una frecuencia de conmutación de 600 kHz. Este regulador produce un descenso de tensión de salida ajustable de hasta 0,6 V para un carril de entrada de 4,5 V a 15 V para adaptarse a una gran variedad de aplicaciones, incluidos ordenadores, electrónica de consumo, telecomunicaciones y usos industriales. Características
Aplicaciones
|
Diagrama de bloques funcional![]() |
![]() |
Publicado: 2015-03-20
| Actualizado: 2022-03-11





