Texas Instruments TUSB8043A 4-port USB 3.2 x1 Gen1 Hub
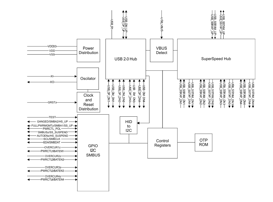
Texas Instruments TUSB8043A 4-port USB 3.2 x1 Gen1 Hub provides simultaneous SuperSpeed USB and high-speed/full-speed connections on the upstream port. Additionally, the TUSB8043A provides SuperSpeed USB, high-speed, full-speed, or low-speed connections on the downstream ports. When the upstream port is connected to an electrical environment that only supports high-speed or full-speed/low-speed connections, SuperSpeed USB connectivity is disabled on the downstream ports.The TUSB8043A supports per port or ganged power switching, over-current protection, and battery charging applications. The Gen1 hub offers a pin strap configuration for some features, including battery charging support. Also, it provides customization through OTP ROM, I2C EEPROM, or via an I2C/SMBus slave interface for PID, VID, custom port, and PHY configurations.
The Texas Instruments TUSB8043A 4-port USB 3.2 x1 Gen1 hub is available in a 64-pin RGC package. It is offered in a commercial version (TUSB8043A) for operation over the temperature range of 0°C to +70°C and an industrial version (TUSB8043AI) for operation over the temperature range of -40°C to +85°C.
Features
- Four-port USB 3.2 x1 Gen1 (5Gbps) hub
- USB 2.0 hub features
- Multi transaction translator (MTT) hub: four transaction translators
- Two asynchronous endpoint buffers per transaction translator
- Supports battery charging:
- Supports D+/D- divider charging port (ACP1, ACP2, and ACP3) when the upstream port is unconnected or not configured
- Supports automatic mode for a transition between DCP or ACP modes when the upstream port is unconnected
- Supports galaxy charging
- CDP mode (upstream port connected)
- DCP mode (upstream port unconnected)
- DCP mode complies with Chinese telecommunications industry standard YD/T 1591-2009
- Supports operation as a USB 3.2 x1 Gen1 or USB 2.0 compound device
- Per-port or ganged power switching and over-current notification inputs
- Supports four external downstream ports plus an internal USB 2.0-only port for USB HID to I2C functionality
- Internal downstream port for I2C control through USB HID supports high-speed, full-speed operation. Its speed matches that of the upstream port.
- Supports vendor requests to read and write I2C and EEPROM read at 100k and 400k (Default)
- I2C master supports clock stretching
- OTP ROM, serial EEPROM, or I2C/SMBus slave interface for custom configurations:
- VID and PID
- Port customizations
- Manufacturer and product strings (not by OTP ROM)
- Serial number (not by OTP ROM)
- Application feature selection using pin selection or EEPROM or I2C/SMBus slave interface
- Provides 128-bit Universally Unique Identifier (UUID)
- Supports on-board and in-system EEPROM programming Via the USB 2.0 upstream port
- Single clock input, 24MHz crystal or oscillator
- Downstream ports configurable to USB2.0 only
- 64-Pin QFN package (RGC)
Applications
- Computer systems
- Docking stations
- Monitors
- Set-top boxes
Block Diagram
Publicado: 2019-10-14
| Actualizado: 2023-12-08
