Texas Instruments Convertidores tipo Buck de amplificación de un solo inductor TPS63025x
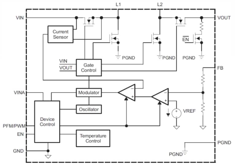
Los convertidores tipo Buck de amplificación de un solo inductor TPS63025x de Texas Instruments son convertidores de corriente inactiva baja y de gran eficacia para aplicaciones en las que la tensión de entrada es superior o inferior a la salida. Las corrientes de salida pueden ser de hasta 2 A en el modo de amplificación y hasta 4 A en el modo Buck. El promedio de corriente máxima en los conmutadores se limita a un valor típico de 4 A. El TPS63025x regula la tensión de salida en el intervalo completo de tensión de entrada conmutando de forma automática entre el modo Buck o de amplificación. El convertidor tipo Buck de amplificación se basa en un controlador de modulación de ancho de impulso (PWM) de frecuencia fija mediante la rectificación síncrona, para obtener la máxima eficacia. Con corrientes de cargas bajas, el convertidor entra en el modo de ahorro de energía para mantener una alta eficacia.Características
- Real Buck or Boost operation with an automatic and seamless transition between Buck and Boost operation
- 2.3V to 5.5V input voltage range
- 2A continuous output current: VIN≥ 2.5V, VOUT=3.3V
- Adjustable and fixed output voltage
- Efficiency up to 95% in Buck or Boost mode and up to 97% when VIN=VOUT
- 2.5MHz typical switching frequency
- 35µA operating Quiescent current
- Integrated soft start
- Power save mode
- True shutdown function
- Output capacitor discharge function
- Over-Temperature Protection (OTP) and Over-Current Protection (OCP)
- Wide capacitance selection
Aplicaciones
- Cellular phones
- Smartphones
- Tablets PC
- PC and smartphone accessories
- Point of Load (PoL) regulation
- Battery powered applications
Publicado: 2015-03-06
| Actualizado: 2022-03-11
