Reguladores de baja tensión de desconexión (LDO) de 300 mA TLV733 de Texas Instruments

Regulador lineal de baja tensión de
desconexión (LDO) de 300 MA TLV733 de Texas Instruments

Los reguladores de baja tensión de desconexión (LDO) de 300 mA TLV733 de Texas Instruments son LDO de corriente en reposo baja y de tamaño muy reducido que pueden proporcionar hasta 300 mA con un buen rendimiento de transitorios de línea y carga. Estos dispositivos ofrecen una precisión típica del 1%. La serie TLV733 se ha diseñado con una moderna arquitectura sin condensador para garantizar la estabilidad sin un condensador de entrada o salida. La retirada del condensador de salida permite obtener una solución de tamaño muy reducido y puede eliminar las sobrecorrientes en la puesta en marcha. No obstante, la serie TLV733 también es estable con condensadores de salida cerámicos en el caso de que sea necesario utilizar un condensador de salida. El TLV733 también proporciona control de corriente de plegado durante el encendido del dispositivo y activación en el caso de que se utilice un condensador de salida. Esta funcionalidad es especialmente importante el dispositivo alimentados mediante batería. El TLV733 proporciona un circuito activo de desactivación para descargar de forma rápida las cargas de salida una vez deshabilitado.

Características
  • Operación estable con o sin condensadores
  • Protección de plegado contra sobrecorriente
  • Paquetes
    • 1.0mm × 1.0mm X2SON (4-pin)
    • SOT-23 (5 pines)
  • Desconexión muy baja: 122 mV a 300 mA (3,3 VOUT)
  • Precisión: 1% típica, 1,4% máxima
  • IQ bajo: 34 µA
  • Intervalo de tensión de entrada: de 1,4 V a 5,5 V
  • Disponible en tensiones de salida fijas: de 1,0 V a 3,3 V
  • Alta PSRR: 50 dB a 1 kHz
  • Descarga de salida activa
Aplicaciones
  • Tabletas
  • Smartphones
  • Ordenador de sobremesa y portátiles
  • Productos industriales y de consumo portátiles
  • WLAN y otras tarjetas complemento de PC
  • Módulos de cámara
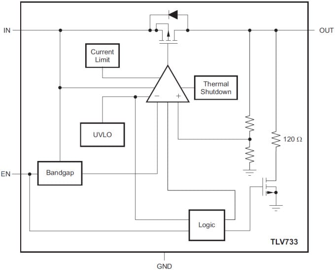
Diagrama de bloques funcional
Diagrama de bloques funcional
eNews
  • Texas Instruments
Publicado: 2015-07-15 | Actualizado: 2015-07-15