Controlador tipo Buck-Boost LM25118 de Texas Instruments

Controlador tipo Buck-Boost LM25118 de Texas Instruments

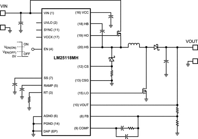
El controlador del regulador de conmutación tipo Buck-Boost de intervalo de tensión amplio LM25118 de Texas Instruments presenta todas las funciones necesarias para implementar un regulador tipo Buck-Boost rentable y de alto rendimiento que utilice un número mínimo de componentes externos. La topología tipo Buck-Boost mantiene la regulación de la tensión de salida cuando la tensión de entrada es menor o mayor que la tensión de entrada, una función especialmente idónea para aplicaciones en automoción. El LM25118 funciona como un regulador tipo Buck mientras la tensión de entrada es suficientemente mayor que la tensión de salida regulada y pasa gradualmente al modo Buck-Boost a medida que la tensión de entrada se aproxima al valor de la salida. Este enfoque de modo dual mantiene la regulación en un amplio intervalo de tensiones de entrada con eficiencia de conversión óptima en el modo Buck y una salida libre de fallos durante las transiciones de modo. Este controlador de fácil uso incluye controladores para el MOSFET Buck del lado alto y el MOSFET Boost del lado bajo. El método de control del regulador se basa en el control de modo corriente, utilizando una emulación de rampa de corriente. El control de modo corriente emulado reduce la sensibilidad al ruido del circuito de modulación del ancho de pulso. Esto permite un control fiable de los ciclos de trabajo extremadamente pequeños que se requieren en aplicaciones con tensión de entrada alta. Las características de protección adicionales incluyen límite de corriente, apagado térmico y una entrada de activación. El dispositivo está disponible en un paquete HTSSOP-20 de potencia mejorada que incorpora un disipador de conexión con terminación expuesta para mejorar la disipación térmica.


Características
  • LM25118Q1 es un producto para automoción que cuenta con
  • Homologación AEC-Q100 Grado 1 (-40 °C a 125 °C -
  • Temperatura de unión en funcionamiento)
  • Intervalo de tensión de entrada de funcionamiento de 3 V a 42 V
  • Control del modo emulado de corriente máxima
  • Transición suave entre modos de ascenso y descenso de tensión
  • Frecuencia de conmutación programable hasta 500 MHz
  • Capacidad de sincronización de la oscilación


  • Regulador de polarización de alta tensión interna
  • Controladores integrados de puerta del lado alto y bajo
  • Tiempo de arranque suave programable
  • Corriente de apagado extremadamente baja
  • Entrada de activación
  • Amplificador de error con ancho de banda amplio
  • Precisión de referencia de retroalimentación del 1,5%
  • Apagado térmico
  • Paquete: HTSSOP-20 (disipador expuesto)

Diagrama funcional
Diagrama funcional

eNews
  • Texas Instruments
Publicado: 2014-05-08 | Actualizado: 2022-03-11