Receptor de energía inalámbrico de chip único bq51025 de Texas Instruments

Receptor de energía inalámbrico de chip único bq51025
de Texas Instruments

El receptor de energía inalámbrico de chip único bq51025 de Texas Instruments es un receptor de energía totalmente incorporado capaz de funcionar en el protocolo Qi del "Wireless Power Consortium" (Consorcio de Energía Inalámbrica, WPC), que permite a un sistema de alimentación inalámbrico proporcionar 5 W al sistema con transmisores inductivos Qi y hasta 10 W al funcionar con el controlador de lado primario bq500215. El dispositivo bq51025 proporciona la conversión de alimentación de dispositivo única (rectificación y regulación), así como la comunicación y el control digital según la especificación WPC v1.1. Con una eficiencia del sistema del 84 % líder del mercado y una tensión de salida ajustable, el dispositivo bq51025 permite una optimización inigualable del sistema. Con una tensión de salida máxima de 10 V, el bq51025 ofrece una solución flexible que permite un rendimiento térmico óptico del sistema. La interfaz I2C permite a los diseñadores de sistemas implementar interesantes características nuevas como la alineación de un receptor en la superficie del transmisor o la detección de objetos extraños en el receptor.

Características
  • Solución de receptor robusta de 10 W mediante un protocolo patentado con un transmisor de 10 W bq500215 de TI
    • LDO en regulación posterior para proteger la entrada del cargador externo de los transitorios de salida del rectificador; solución sin inductores para la altura más baja
    • Tensión de salida ajustable (de 4,5 V a 10 V) para una optimización térmica y de las bobinas
    • Rectificador totalmente síncrono con una eficiencia del 96 %
    • Regulador posterior con una eficiencia del 97 %
    • 84 % de eficiencia del sistema con 10 W
  • Comunicación en conformidad con WPC v1.1 y control para lograr la compatibilidad con solución de corriente TX
  • La función de detección de almohadilla de transmisor mejora la experiencia del usuario

  • La medición de la frecuencia de las señales de potencia permite al host determinar la ubicación óptima en la superficie de TX
  • Comunicación I2C con host

Aplicaciones
  • Smartphones, tabletas y auriculares
  • Dispositivos de punto de venta
  • Cargadores
  • Otros dispositivos portátiles
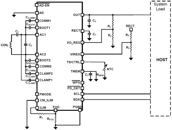
Esquema simplificado
Esquema simplificado
eNews
  • Texas Instruments
Publicado: 2014-10-24 | Actualizado: 2020-05-19