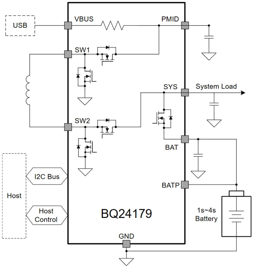
Texas Instruments bq24179 Buck-Boost Battery Charger
Texas Instruments bq24179 Buck-Boost Battery Charger is a fully integrated switch-mode buck-boost charger for 1- to 4-cell Li-ion batteries and Li-polymer batteries. The integration includes four switching MOSFETs (Q1, Q2, Q3, Q4), input and charging current sensing circuits, the battery FET (QBAT), and all the loop compensation of the buck-boost converter. It uses narrow VDC power path management, regulating the system slightly above the battery voltage without dropping below a configurable minimum system voltage. When system power exceeds the input source rating, battery supplement mode supports the system without overloading the input source. The charger supports the NVDC power path management, in which the system is regulated at a voltage slightly higher than the battery voltage but does not drop below the minimum system voltage. The system keeps operating even when the battery is completely discharged or removed. When load power exceeds input source rating, the battery gets into supplement mode and prevents the input source from being overloaded and the system from crashing.The device charges a battery from a wide range of input sources, including a legacy USB adapter to a high voltage USB PD adapter and traditional barrel adapter. The charger automatically sets the converter to be a buck, boost, or buck-boost configuration based on input voltage and battery voltage without the host control. The dual input source selector manages the power flowing from two different input sources. The input selection is controlled by the host through I2C, with default source #1 (VAC1) as the primary input and source #2 (VAC2) as the secondary input. To support fast charging using an adjustable high voltage adapter, the device provides D+/D- handshake. The device is compliant with USB 2.0 and USB 3.0 power delivery specifications with input current and voltage regulation. Also, the input current optimizer (ICO) allows the detection of the maximum power point of an unknown input source.
Besides the I2C host-controlled charging mode, this charger also supports autonomous charging mode. After power-up, the charging is enabled, with default register settings. The device can complete a charging cycle without any software engagements. It detects the battery voltage and charges the battery in different phases: trickle charging, pre-charging, constant current (CC) charging and constant voltage (CV) charging. At the end of the charging cycle, the charger automatically terminates when the charge current is below a pre-set limit (termination current) in the constant voltage phase. When the full battery falls below the recharge threshold, the charger will automatically start another charging cycle.
The Texas Instruments bq24179 provides various safety features for battery charging and system operations, including battery temperature negative thermistor monitoring, trickle charge, pre-charge, and fast charge timers, and over-voltage/over-current protection on battery and input. The thermal regulation reduces the charge current when the junction temperature exceeds a programmable threshold. The STAT output of the device reports the charging status and any fault conditions. The PG output indicates if a good power source is present. The INT pin immediately notifies the host when a fault occurs. The device also provides a 16-bit analog-to-digital converter (ADC) for monitoring charge current and input/battery/system (VAC, VBUS, BAT, SYS, TS) voltages.
Features
- High power density, high integration buck-boost charger for 1- to 4-cell batteries supporting any USB PD 3.0 profile
- Integrates four switching MOSFETs, BATFET
- Integrates input and charging current sensing
- Highly efficient
- 750kHz or 1.5MHz switching frequencies
- Efficiency optimized for charging 2s battery, 96.5% efficiency with 9V input and 94.5% efficiency with 15V input at 3A ICHG
- 5A charging current with 10mA resolution
- 96.5% efficiency (16V battery at 3A from 20V)
- Supports a wide range of input sources
- 3.6V to 24V wide input operating voltage range with 30V absolute maximum rating
- Maximum power tracking with input voltage dynamic power management (VINDPM) up to 22V and input current dynamic power management (IINDPM) up to 3.3A
- Detects USB BC1.2, SDP, CDP, DCP, HVDCP, and non-standard adapters
- Dual-input power mux controller (optional) for source selection
- Narrow voltage DC (NVDC) power path management
- Flexible Autonomous and I2C Mode for optimal system performance
- Integrated 16-bit ADC for voltage, current, and temperature monitoring
- Low battery quiescent current
- Typical 30µA for battery-only operation
- High accuracy
- ±1% charge voltage regulation for 2s batteries
- ±10% charge current regulation
- ±5% input current regulation
- Safety
- Thermal regulation and thermal shutdown
- Input/battery OVP and OCP
- Converter MOSFETs OCP
- Charging safety timer
- Package
- 56-Pin 2.9mm × 3.3mm WCSP
Applications
- Smartphone
- Tablet
- Cordless vacuum cleaner
- Medical equipment
- Drone
- Wireless speaker
- Digital camera
- Mobile printer
- Electronic point of sales (EPOS)
Simplified Schematic
