Texas Instruments Controladores LM3150 SIMPLE SWITCHER®
Los controladores LM3150 SIMPLE SWITCHER® de Texas Instruments son fáciles de utilizar y son controladores de potencia de descenso de tensión simplificados capaces de proporcionar hasta 12 A de corriente de salida en una aplicación típica. Los controladores LM3150 SIMPLE SWITCHER de TI funcionan con un rango de tensión de entrada de 6 V a 42 V y presentan una tensión de salida ajustable hasta solo 0,6 V. La arquitectura síncrona permite realizar diseños muy eficientes con una frecuencia de conmutación ajustable de hasta 1 Mhz. Los controladores LM3150 de TI emplean una arquitectura tiempo de conexión constante (Constant On-Time - COT) con un control propietario de modo de rizado emulado (ERM) que permite el uso de condensadores de salida de ESR bajo, lo que reduce el tamaño de la solución general y el rizado de la tensión de salida. La arquitectura de regulación con tiempo de conexión constante (Constant On-Time - COT) permite un rápida respuesta transitoria y no requiere compensación de bucle, lo que reduce el número de componentes externos y la complejidad del sistema. Estos controladores de descenso de tensión síncronos se diseñaron para su uso en telecomunicaciones, equipos de red, vigilancia de seguridad y otras aplicaciones.Características
- PowerWise® step-down controller
- 6V to 42V Wide input voltage range
- Adjustable output voltage down to 0.6V
- Programmable switching frequency up to 1MHz
- No loop compensation required
- Low external component count
- Constant On-Time control
- Ultra-fast transient response
- Stable with low ESR capacitors
- Output voltage pre-bias startup
- Valley current limit
- Programmable soft-start
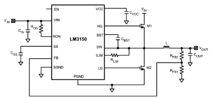
Typical Application Circuit
TI WEBENCH DESIGNER
TI Reference Designs Library
Publicado: 2014-02-27
| Actualizado: 2022-03-11
