STMicroelectronics EVAL6498L Evaluation Boards
STMicroelectronics EVAL6498L Evaluation Boards are designed to evaluate L6498L high voltage gate driver with BCD6 OFF-LINE technology. The EVAL6498L boards allow all the L6498L features to be evaluated while a power switch in TO-220 or TO-247 package is driven. Thes STMicroelectronics EVAL6498L Evaluation Boards allow the values of relevant external components to be selected and modified to ease driver performance.Features
- 2A source, 2.5A sink driver current capability
- Integrated bootstrap diode
- Interlocking function
- 3.3 V, 5 V TTL/CMOS inputs with hysteresis
- UVLO on both high-side and low-side sections
- 50 V/ns dV/dt immunity in full temperature range
- Compact and simplified layout
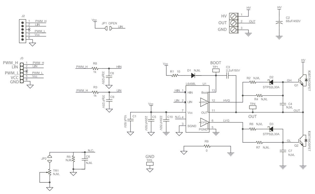
EVAL6498L Schematic Circuit Diagram
Publicado: 2018-11-20
| Actualizado: 2023-02-23
