STMicroelectronics SPC5 Automotive Chassis & Safety Microcontrollers
STMicroelectronics SPC5 Automotive Chassis and Safety Microcontrollers are 32-bit Flash MCUs dedicated to the specific needs of chassis and safety applications. These microcontrollers focus on functional safety and advanced three-phase motor control. The unique modularity and scalability of the architecture provides compatible devices covering chassis and safety applications with optimum cost, safety, and performance trade-offs. Typical applications for STMicroelectronics SPC5 Automotive Chassis and Safety Microcontrollers include airbags, electronic power steering, safety domain controllers, braking, active suspension, driver assistance, and advanced motor control.Features
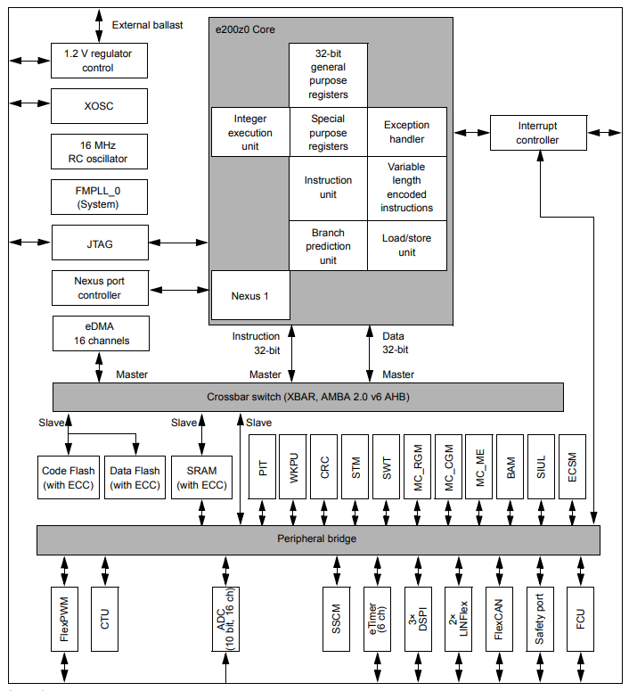
- 64 MHz, single issue, and 32-bit CPU core complex (e200z0h):
- Compliant with Power Architecture® embedded category
- Variable Length Encoding (VLE)
- Memory organization:
- Up to 512kB on-chip code flash memory with ECC and erase/program controller
- Additional 64kB (4×16) on-chip data flash memory with ECC for EEPROM emulation
- Up to 40kB on-chip SRAM with ECC
- Fail safe protection:
- Programmable watchdog timer
- Non-maskable interrupt
- Fault collection unit
- Nexus L2+ interface
- Interrupts:
- 16-channel eDMA controller
- 16 priority level controller
- General purpose I/Os individually programmable as input, output, or special function
- 2 general purpose eTimer units:
- 6 timers each with up/down count capabilities
- 16-bit resolution and cascadable counters
- Quadrature decode with rotation direction flag
- Double buffer input capture and output compare
- Communications interfaces:
- 2 LINFlex channels (LIN 2.1)
- 4 DSPI channels with automatic chip select generation
- 1 FlexCAN interface (2.0B active) with 32 message objects
- 1 safety port based on FlexCAN with 32 message objects and up to 7.5 Mb/s capability; usable as second CAN when not used as safety port
- 1 FlexRay™ module (V2.1) with selectable dual or single channel support, 32 message objects and up to 10Mb/s (512kB device only)
- Two 10-bit Analog-to-Digital Converters (ADC)
- 2×11 input channels, +4 shared channels
- Conversion time <1µs including sampling time at full precision
- Programmable ADC Cross Triggering Unit (CTU)
- 4 analog watchdogs with interrupt capability
- On-chip CAN/UART bootstrap loader with Boot Assist Module (BAM)
- 1 FlexPWM unit featuring 8 complementary or independent outputs with ADC synchronization signals
Applications
- Airbags
- Electric power steering
- Safety domain controller
- Braking
- Active suspension
- Driver assistance
- Advanced motor control
Publicado: 2018-12-14
| Actualizado: 2023-03-26
