Reguladores lineales con corriente inactiva muy baja LD39020 de STMicroelectronics

Reguladores lineales con corriente inactiva muy
baja LD39020 de STMicroelectronics

Los reguladores lineales con corriente inactiva muy baja LD39020 de STMicroelectronics son reguladores de tensión de alta precisión que proporcionan una corriente máxima de 200 mA a partir de una tensión de entrada de entre 1,5 V y 5,5 V, con una tensión de desconexión típica de 200 mV. Están disponibles en un paquete DFN 1x1-4L, que permite un ahorro de espacio máximo. Estos dispositivos se estabilizan con un condensador cerámico en la salida. Sus características de tensión de caída ultrabaja, corriente inactiva baja, junto con el circuito de arranque suave interno, hacen que los reguladores LD39020 sean la opción adecuada para aplicaciones de batería de bajo consumo.

Características
  • Tensión de entrada de 1,5 a 5,5 V
  • Tensión de desconexión muy baja (típ. 200 mV con una carga de 200 mA)
  • Corriente inactiva muy baja (típ. 20 μA sin carga, 0,03 μA típ. en el modo apagado)
  • Tolerancia de tensión de salida: ±0,5% (versión A) o ± 2,0% a 25 °C (versión estándar)
  • Corriente de salida garantizada de 200 mA
  • PSRR alto (80 dB a 1 kHz, 50 db a 100 kHz)
  • Intervalo amplio de tensiones de salida fijas disponibles bajo pedido: desde 0,8 V hasta 5,0 V, en pasos de 50 mV
  • Apagado electrónico controlado mediante sistema lógico
  • Arranque suave interno
  • Función de descarga de tensión de salida opcional

  • Compatible con condensador cerámico COUT = 0,47 μF
  • Protección térmica y de corriente constante interna
  • Disponible en DFN 1x1-4L
  • Intervalo de temperaturas de funcionamiento: de -40 ºC a +125 ºC

Aplicaciones
  • Teléfonos móviles
  • Asistentes digitales personales (PDA)
  • Cámaras fotográficas digitales (DSC)
  • Teléfonos inalámbricos y sistemas similares alimentados mediante baterías
  • Reproductores multimedia portátiles
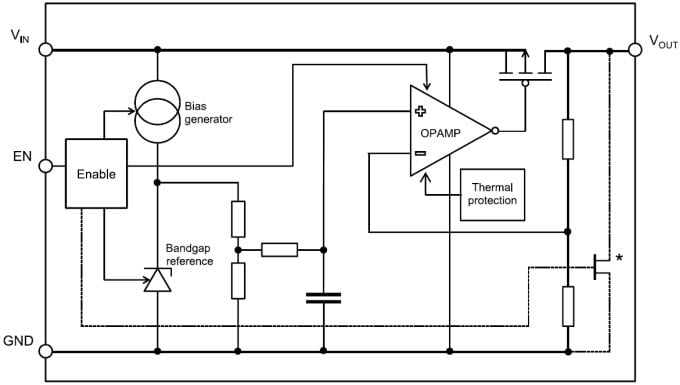
Diagrama de bloques
Diagrama de bloques
eNews
  • STMicroelectronics
Publicado: 2014-11-05 | Actualizado: 2022-03-11