STMicroelectronics L6364 Dual Channel Transceiver IC
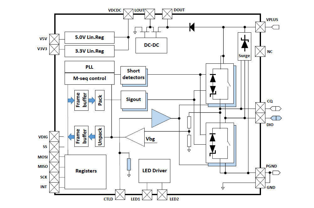
STMicroelectronics L6364 Dual Channel Transceiver IC is designed to support the IO-Link standard making it suitable for industrial sensor applications. The L6364 acts as a bridge between a microcontroller with a sensor or actuator function and a 24V supply and signaling cable.The STMicroelectronics L6364 Dual Channel Transceiver IC is configured by the microcontroller via the SPI interface at startup, in normal operation. This configuration then allows the L6364 to typically operate as a Single Input Output IOLink device driving the output lines as configured by the microcontroller. The IO-Link master can initiate communication and exchange data with the microcontroller while the L6364 acts as a physical layer for communication.
Features
- 5V to 35V supply voltage range
- 5V and 3.3V compatible I/Os
- 5V and 3.3V, 50mA linear regulators
- 50mA DC-DC regulator with configurable frequency (0.5MHz to 2MHz) and voltage (5V to 10.5V)
- Low dissipative (5Ω) CQ and DIO output stages configurable in high side, low side, push/pull
- Configurable (0.11A to 0.25A) current limitation threshold of CQ and DIO lines
- Configurable (0.22A to 0.5A) current limitation threshold of CQ//DIO line (Join Mode)
- Fully protected:
- Embedded reverse polarization diode (DOUT pin)
- Full zero current reverse polarity between Vplus, CQ, DIO, and PGND pins
- Configurable (up to +216°C) thermal shutdown threshold
- 7-bit, calibrated, temperature measurement
- Configurable (6.0V to 15V) Vplus undervoltage detection
- CQ and DIO short-circuit current limit and reporting
- -40°C to +150°C operating temperature range
- Suitable to drive L, C, and R loads
- Quartz-free IO-Link clock extraction and timing generation at COM2 (38.4k Baud) and COM3 (230.4k Baud)
- Integrated UART peripheral with M-sequence handling (inc. checksum) for all IO-Link sequences according to specification v1.1
- Single octet UART mode for unlimited M-sequence size and continuous data transfer
- Internal data buffer for up to 15 octets
- Transparent UART mode for special applications
- CQ and DIO switching time = 100ns (2kΩ/2.2nF load)
- 8V Zener limits for fast demagnetization of inductive loads
- Two LED drivers with configurable (up to 8mA) current
- Design to meet application requirements:
- ESD IEC 61000-4-2 protection to 4kV
- EMC surge protection 2A/50μs, (coupling 500Ω)
- Smart format QFN-20L 4mm x 4mm package
Applications
- Industrial sensors
- Factory automation
- Process control
Videos
Block Diagram
Publicado: 2020-08-28
| Actualizado: 2025-04-04
