onsemi Optoacoplador controlador IGBT con corriente de salida de 2,5 A FOD8333
El optoacoplador controlador IGBT con corriente de salida de 2,5 A FOD8333 deFairchildes un optoacoplador controlador IGBT avanzado con corriente de salida de 2,5 A, capaz de accionar IGBT de potencia media, con valores de hasta 1.200 V y 150 A. Es especialmente idóneo para activación de conmutación rápida de IGBT y MOSFET de alimentación utilizados en aplicaciones con inversores de control de motores y sistemas de alimentación de alto rendimiento. El FOD8333 ofrece funciones de protección necesarias para evitar situaciones de fallo que puedan provocar una sobrecarga térmica destructiva de los IGBT. Este dispositivo utiliza la tecnología de empaquetado coplanar Optoplanar® patentada de Fairchild y un diseño optimizado de CI para obtener un aislamiento elevado y fiable y una alta inmunidad al ruido, caracterizada por un elevado modo común de rechazo y especificaciones de rechazo de alimentación. El dispositivo está integrado en un paquete de plástico de cuerpo amplio, contorno pequeño y 16 pines.These devices utilize proprietary Optoplanar® coplanar packaging technology and optimized IC design to achieve reliable high isolation and high noise immunity, characterized by high common-mode rejection and power supply rejection specifications. The device is housed in a wide-body, 16-pin, small-outline, plastic package.
Características
- Input LED drive facilitates receiving digitally encoded signals from PWM output
- Optically isolated fault-sensing feedback
- Active miller clamp to shut off IGBT during high dv/dt without negative supply voltage
- High noise immunity characterized by common mode rejection - 35kV/μs minimum, VCM = 1500VPEAK
- P-channel MOSFETs at output stage enable output voltage swing close to supply rail (rail-to-rail output)
- 15V to 30V supply voltage range
- Integrated IGBT protection
- Desaturation detection
- "Soft" IGBT turn-off
- 2.5A peak output current driving capability
- Automatic fault reset after fixed mute time, typically 33μs
- Under-voltage lockout (UVLO) with hysteresis
- Fast switching speed over full operating temperature range
- 250ns maximum propagation delay
- 100ns maximum pulse width distortion
- Extended industrial temperate range
- -40°C to +100°C
- Safety and regulatory approvals
- UL1577, 4243VRMS for 1 minute
- DIN-EN/IEC60747-5-5: 1,414VPEAK working insulation voltage rating / 8000VPEAK transient isolation voltage rating
Aplicaciones
- AC and brushless DC motor drive
- Industrial inverter
- Uninterruptible power supply
- Induction heating
- Isolated IGBT/power MOSFET gate drive
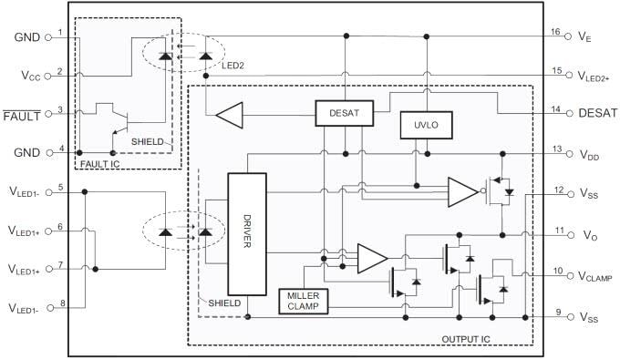
Functional Block Diagram
Publicado: 2014-10-27
| Actualizado: 2022-03-11
