onsemi FOD8318 IGBT Drive Optocouplers
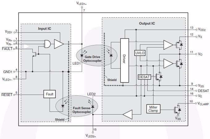
onsemi's FOD8318 IGBT Drive Optocouplers are an advanced 2.5A output current IGBT drive optocoupler capable of driving most 1200V / 150A IGBTs. They are ideally suited for fast-switching driving of power IGBTs and MOSFETs used in motor control inverter applications and high-performance power systems. It consists of an integrated gate drive optocoupler featuring low RDS(on) CMOS transistors to drive the IGBT from rail to rail and an integrated high-speed isolated feedback for fault sensing. The FOD8318 has an active Miller clamp function to shut off the IGBT during a high dv/dt situation without the need of a negative supply voltage. It offers critical protection features necessary for preventing fault conditions that lead to destructive thermal runaway of IGBTs.Features
- High noise immunity characterized by common mode rejection
- 2.5A peak output current driving capability for most 1200V / 150A IGBT
- Optically isolated fault sensing feedback
- Active Miller clamp to shut off the IGBT during high dv/dt without needing a negative supply voltage
- Soft IGBT turn-off
- Built-in IGBT protection
- Wide supply voltage range from 15V to 30V
- 3.3V / 5V, CMOS/TTL-compatible inputs
- High speed (500ns max.)
- Extended industrial temperature range , -40ºC to 100ºC temperature range
- Safety and regulatory approvals (UL1577, DIN EN/IEC 60747-5-5,1,414
- RDS(on) of 1Ω (typ.) offers lower power dissipation
- User configurable: inverting, non-inverting, auto-reset, auto-shutdown
- 8mm creepage and clearance distances
Applications
- Industrial inverter
- Induction heating
- Isolated IGBT drive
Block Diagram
Publicado: 2013-03-13
| Actualizado: 2022-03-11
