Nexperia Controladores de corrección de factor de potencia (PFC) NEX8x88
Los controladores de corrección de factor de potencia (PFC) NEX8x88 de Nexperia admiten operaciones en modo de transición (CrM/DCM) (NEX83088/NEX83288) y multimodo (CCM/CrM/DCM) (NEX83188). El dispositivo utiliza un control VOT basado en el modo de corriente media para lograr un alto factor de potencia y una corriente de baja distorsión armónica total (THD) en un amplio rango de voltajes de línea y cargas.El PFC cuenta con una corriente de alimentación muy baja en modo ráfaga, lo que resulta en una pérdida mínima de energía en espera. La frecuencia de conmutación cerca de la región de paso por cero del voltaje de línea se reduce mediante el método de control. El NEX8x088 cuenta con protección contra sobretensión (OVP), límite de corriente ciclo a ciclo (CBC), protección de bucle abierto (OLP), protección contra sobretemperatura (OTP) y protección contra sobrecarga y baja tensión.
Los PFC NEX8x88 de Nexperia están alojados en un paquete SO8.
Características
- NEX83088/NEX83288 - operaciones en modo de transición (CrM/DCM)
- NEX83188 - operaciones multimodo (CCM/CrM/DCM)
- Control adaptativo de variable en tiempo
- Compatible con el modo E de GaN HEMT de accionamiento directo
- Alimentación directa de tensión de línea
- Circuito integrado de mejora de THD
- Circuito integrado de mejora dinámica
- Conmutación de valle/cero voltaje para pérdidas de conmutación mínimas
- Limitación de frecuencia de conmutación máxima para reducir las pérdidas
- Protecciones robustas:
- VCC UVLO/OVP
- Salida OVP
- Límite de corriente ciclo a ciclo (CBC)
- Protección de bucle abierto (OLP)
- Protección contra exceso de temperatura (OTP)
- Subida/bajada de tensión
Aplicaciones
- Monitores o televisores LCD
- Adaptadores de alimentación para ordenadores personales
- Cargadores rápidos de suministro de energía USB
- Todos los aparatos fuera de línea que requieren corrección del factor de potencia
Especificaciones
- Temperatura de unión de -40 °C a 150 °C
- Voltaje de alimentación de -0,3 V a 40 V
- Disponibles en un paquete de plástico SO8 de tamaño reducido; 8 terminales; separación de 1,27 mm; cuerpo de 4,9 mm x 3,9 mm x 1,75 mm
Recursos adicionales
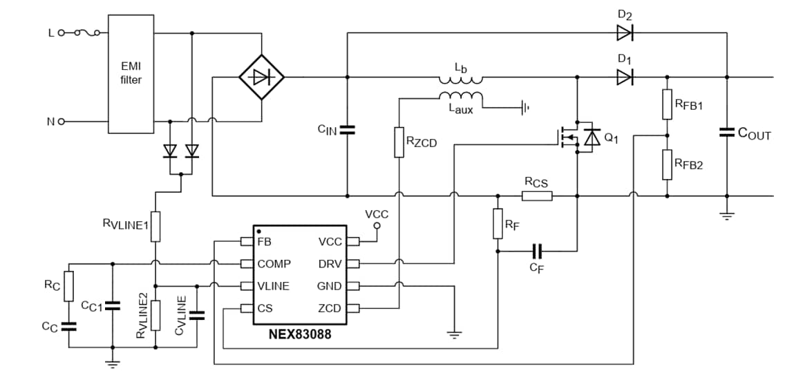
Aplicación típica de NEX83088
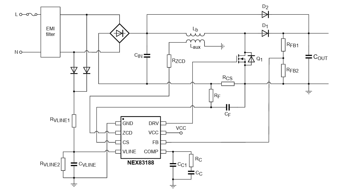
Aplicación típica de NEX83188
Aplicación típica de NEX83288
Publicado: 2025-11-17
| Actualizado: 2025-11-26
