Monolithic Power Systems (MPS) MPQ4315 Synchronous Step-Down Converters
Monolithic Power Systems (MPS) MPQ4315 Synchronous Step-Down Converters offer a configurable frequency and integrated internal high-side MOSFET (HS-FET) and low-side MOSFET (LSFET). The MPQ4315 delivers up to 5A of highly efficient output, with current mode control for fast loop response.The MPS MPQ4315 Synchronous Step-Down Converters operate over a wide 3.3V to 45V input range, ideal for various step-down applications in automotive input environments. Furthermore, a low 1.7μA shutdown mode quiescent current makes the MPQ4315 ideal for use in battery-powered applications. The device's high power conversion efficiency across a wide load range is achieved by scaling down the switching frequency under light-load conditions to reduce the switching and gate driver losses. The device provides an open-drain power good signal that indicates whether the output is within 93% to 106% of its nominal voltage.
In addition, the MPQ4315 features frequency foldback, helping to prevent inductor current runaway during start-up. Thermal shutdown provides reliable, fault-tolerant operation. High-duty cycle and low-dropout mode are provided for the automotive cold crank conditions.
The MPQ4315 is offered in a QFN-20 (4mm x 4mm) wettable flank package and is AEC-Q100 Grade 1 qualified.
Features
- Wide 3.3V to 45V operating voltage range
- 5A Continuous output current
- 1.7μA Low shutdown supply current
- 18μA Sleep mode quiescent current
- Internal 48mΩ high-side MOSFET and 20mΩ low-side MOSFET
- 350kHz to 1000kHz Configurable switching frequency for car battery applications
- Can be synchronized to an external clock
- Out-of-Phase synchronized clock output
- Frequency Spread Spectrum (FSS) for low EMI
- Symmetric VIN for low EMI
- Power good output
- External soft start
- 100ns Minimum on time
- Selectable Advanced Asynchronous Mode (AAM) or Forced Continuous Conduction Mode (FCCM)
- Low-dropout mode
- Hiccup over-current protection
- Available in a QFN-20 (4mm x 4mm) package
- Available in a wettable flank package
- Available in AEC-Q100 Grade 1
Applications
- Automotive infotainment
- Automotive clusters
- Advanced driver assistance systems
- Industrial power systems
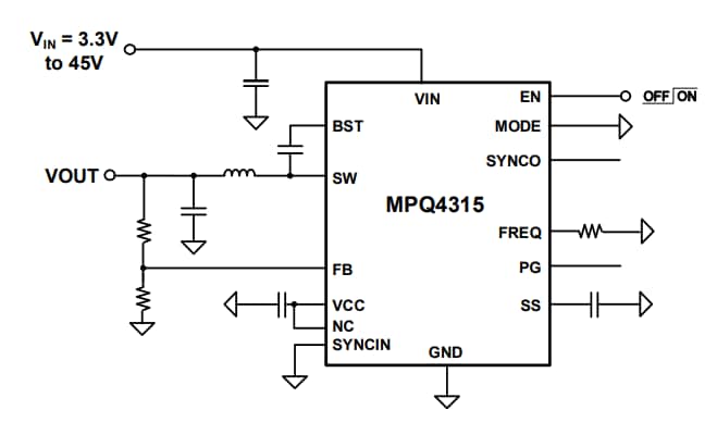
TYPICAL APPLICATION
Efficiency vs. Load Current vs. Power Loss
