Mikroe MIKROE-3273 ECG 3 Click
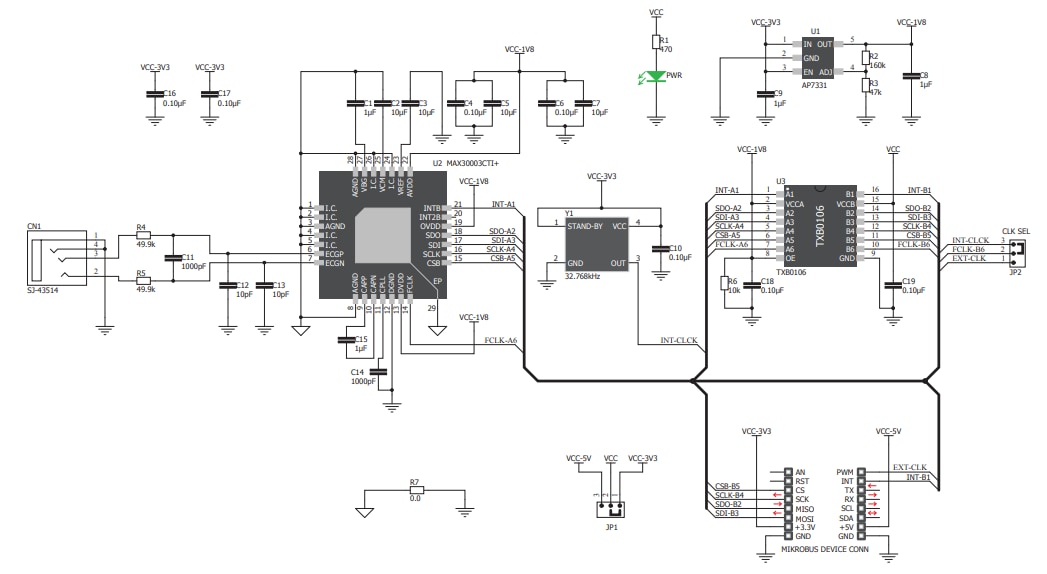
Mikroe MIKROE-3273 ECG 3 Click is a complete solution for the development of Electrocardiogram (ECG) applications. This click is equipped with the Maxim Integrated MAX30003 ultra-low power, single channel, and integrated biopotential Analog Front-End (AFE) IC. The ECG 3 click records a single-channel electrocardiogram and employs the three electrode system. This click also incorporates Texas Instruments TBX0106 bidirectional level translator and Diodes Incorporated AP7331 low dropout linear regulator. The ECG 3 click feature input ESD and EMI protection, high input impedance, and 100dB large Common Mode Rejection Ratio (CMRR). Typical applications include the development of heart rate monitoring, fitness, and ECG bio-authentication.Features
- Complete solution for the development of ECG applications
- On-board modules
- Input ESD and EMI protection
- SPI interface
- High input impedance that allows the use of various electrodes
- Over 100dB large Common Mode Rejection Rate (CMRR)
- Signal conditioning that reduces the influence of the movement artifact
- 3.3V and 5V input voltage
- 24g weight
- 42.9mm x 25.4mm dimensions
Applications
- Development of heart rate monitoring
- Fitness
- ECG bio-authentication
Front View
Schematic
Publicado: 2019-01-03
| Actualizado: 2022-08-02
