Mikroe MIKROE-2872 Click
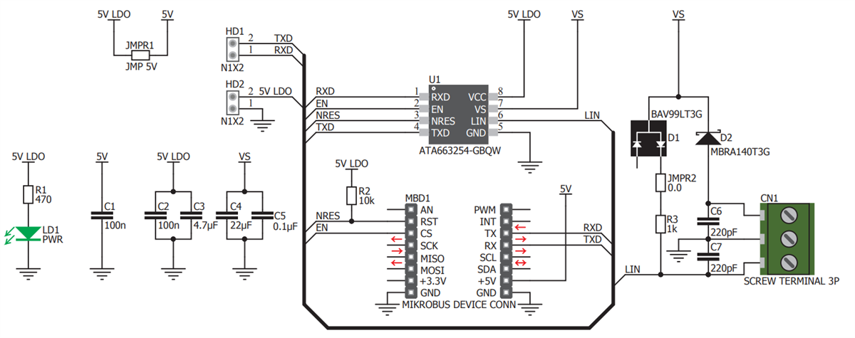
Mikroe MIKROE-2872 Click is an interface development tool used to evaluate ATA663254 LIN transceivers. This MIKROE-2872 click is a fully integrated device with an integrated 5V LDO voltage regulator. The combination of the voltage regulator and bus transceiver makes it possible to develop simple but powerful slave nodes in LIN bus systems. Mikroe MIKROE-2872 click uses the ATA663254 integrated LIN bus transceiver with the 5V voltage regulator from Microchip. Ideal for automotive applications for communicating with vehicle sensor peripherals.Features
- Secure and easy connection to the LIN network
- Complete integrated LIN solution with a 5V LDO
- GPIO and UART interface types
Specifications
- 5V input voltage
- 42.9mm x 25.4mm Click board size
Top View
Schematic
Publicado: 2018-03-02
| Actualizado: 2022-08-09
