Microchip Technology MCP251863 External CAN FD Controllers
Microchip Technology MCP251863 External CAN FD Controllers combines a CAN FD controller (MCP2518FD) with an integrated transceiver (ATA6563) in a small footprint. The MCP251863 allows a connection via SPI to a microcontroller. Furthermore, a CAN FD channel can be quickly added to a microcontroller that either lacks a CAN FD peripheral or only has a few CAN FD channels. Microchip MCP251863 External CAN FD Controllers offer support for both CAN frames in the Classical format (CAN2.0B) and CAN Flexible Data Rate (CAN FD) format, as specified in ISO 11898-1:2015. The integrated high-speed CAN FD Transceiver complies with ISO 11898-2:2016 and SAE J2962-2 CAN standards. The transceiver delivers a very low current consumption in Standby mode and wake-up capability through the CAN bus.Features
- Arbitration bit rate up to 1Mbps
- Data bit rate up to 5Mbps
- CAN FD Controller modes
- Mixed CAN 2.0B and CAN FD mode
- CAN 2.0B mode
- Fully ISO 11898-1:2015, ISO 11898-2: 2016, and SAE J2962-2 compliant
- Temperature ranges:
- -40°C to +125°C Extended (E)
- -40°C to +150°C High (H)
- ISO 26262 Functional safety ready
- Low Electromagnetic Emission (EME) and high
- Electromagnetic Immunity (EMI)
- AEC-Q100 and AEC-Q006 qualified
- SSOP28 Package
- Message FIFOs
- 31 FIFOs, configurable as transmit or receive FIFOs
- 32 Flexible filter and mask objects
- One transmit queue
- Misc
- 32-bit Time stamp
- Bus health diagnostics and error counters
- Differential receiver with wide common mode range
- Remote wake-up capability via CAN bus - Wake-Up on Pattern (WUP), Specified in ISO 11898-2: 2016, 3.8μs activity filter time
- Functional behavior predictable under all supply conditions
- Transceiver disengages from the bus when not powered up
- RXD recessive clamping detection
- High electrostatic discharge (ESD) handling capability on the bus pins
- Bus pins protected against transients in automotive environments
- Transmit data (TXD) dominant time-out function
- Undervoltage detection on VCC
- CANH/CANL short-circuit and overtemperature protected
- Built-In Safety features
- Loopback mode
- SPI commands with CRC to detect noise on SPI interface
- ECC for the SRAM 2 bit detection
- Power-on Reset (POR)
- Voltage monitoring (VCC, VIO)
- Overtemperature detection
- RXD Recessive clamp detection
- TXD Dominant timeout
- Temperature ranges:
Videos
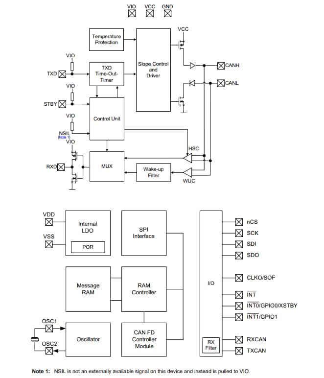
Block Diagram
Publicado: 2022-08-29
| Actualizado: 2023-08-31
