Infineon Technologies PSOC™ 62 Performance Line Microcontrollers
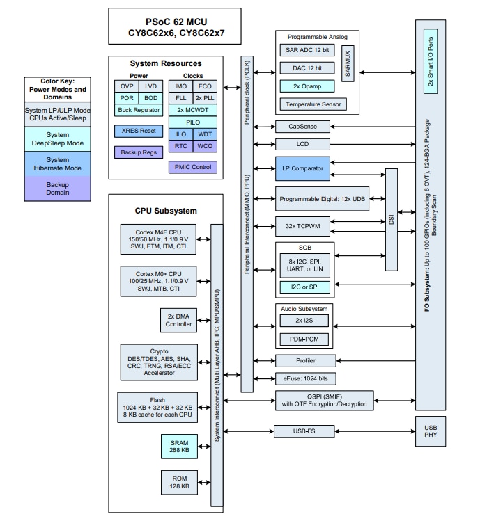
Infineon Technologies PSOC™ 62 Performance Line Microcontrollers are based on an ultra-low-power 40nm platform and combine Arm® Cortex®-M4 and Arm Cortex-M0+ CPUs. The devices include low-power Flash technology, programmable digital and analog resources, and best-in-class CAPSENSE™ technology for touch and proximity applications. Infineon PSOC 62 MCUs offer security built into the platform architecture with hardware cryptographic accelerators, memory, and peripheral protection units. The PSOC 62 is designed for applications in the Internet of Things, such as wearables, smart homes, industrial IoT, portable medical devices, etc. The PSOC 62 performance line is available in various packages, including BGA, WLCSP, QFN, and TQFP, and supports up to 2MB of flash, 1MB of on-chip SRAM, and up to 104x GPIOs.
Features
- Arm Cortex-M4 and Arm Cortex-M0+ CPUs
- Low-power Flash technology
- Programmable digital and analog resources
- CAPSENSE technology
Applications
- Touch
- Proximity
- IoT
- Wearables
- Smart home
- Industrial IoT
- Portable medical devices
Architecture Block Diagram
