Diodes Incorporated PAM8906 Piezo Sounder Drivers
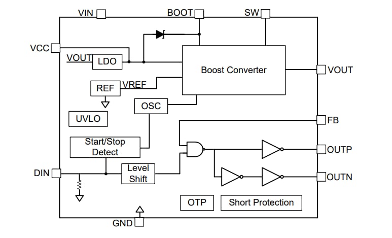
Diodes Incorporated PAM8906 Piezo Sounder Drivers offer a built-in boost converter capable of driving a piezo sounder with up to 36VPP output. The PAM8906 provides an integrated boost converter to enable an optimized solution with a higher Sound Pressure Level (SPL) for louder output sound and lower quiescent current, along with an auto turn-on/off feature for extended battery runtime. The device is ideal for battery-operated piezoelectric sounder or alarm-related applications.Implementing the unique piezo sounder driver technology, combined with the integrated boost converter, the PAM8906 delivers a small inrush current and low EMI and yet provides high system efficiency. The integrated boost converter switches at a fixed frequency of 1.8MHz, and as a result, it can operate with a small 0.47µH inductor. The PAM8906 supplies 10V, 12V, and 18V Output Voltage (VOUT) options.
The Diodes Inc PAM8906 drivers operate with an external PWM input or in self-excitation mode (only 10V and 12V are supported in this mode) for various piezo sounder applications. The devices also feature thermal shutdown, over-current, over-voltage, and under-voltage-lockout protection to ensure safe system operation.
The PAM8906 is housed in an MSOP-10 package for a smaller PCB footprint and higher SMT yield.
Features
- Supply voltage range from 2.1V to 5.5V
- Intergraded boost converter with VOUT = 10V, 12V, or 18V
- Automatic shutdown and wake-up control
- Support external PWM input or self-excitation mode
- Low operating current, with shutdown current of <1μA
- High-speed driver designed with very short turn-on/turn-off
- High-impendence output in shutdown mode
- Available in space-saving MSOP-10 packages
- Totally lead-free and fully RoHS compliant
- Halogen and antimony-free “Green” device
Applications
- Smoke/gas/water alarms or industrial security alarms
- Air humidifiers or ultrasonic-related piezo driver applications
- Security devices, home appliances
- Haptic feedbacks
Pin Assignments
Block Diagram
