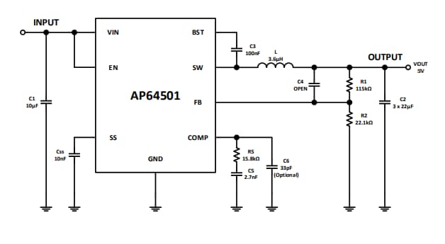
Diodes Incorporated AP64500/AP64501 DC-DC Buck Converters
Diodes Inc. AP64500/AP64501 DC-DC Buck Converters are 5A and synchronous with a wide input voltage range of 3.8V to 40V. TheDiodes Inc. AP64500/AP64501 fully integrates a 45mΩ high-side power MOSFET and a 20mΩ low-side power MOSFET to provide high-efficiency step-down DC-DC conversion. The AP64500/AP64501 is easily used by minimizing the external component count due to its peak current mode control adoption.The AP64500/AP64501 design is optimized for Electromagnetic Interference (EMI) reduction. The device has a proprietary gate driver scheme to resist switching node ringing without sacrificing MOSFET turn-on and turn-off times. This reduces high-frequency radiated EMI noise caused by MOSFET switching. The AP64500/AP64501 Converters additionally feature Frequency Spread Spectrum (FSS) with a switching frequency jitter of ±6%, which reduces EMI by not allowing emitted energy to stay in any one frequency for a significant time. The AP64500/AP64501 is offered in a SO-8EP package.
Features
- VIN 3.8V to 40V
- 5A continuous output current
- 0.8V ±1% reference voltage
- 25µA low quiescent current (pulse frequency modulation)
- 100kHz to 2.2MHz (AP64500) programmable switching frequency
- 100kHz to 2.2MHz (AP64500) external clock synchronization
- 570kHz switching frequency (AP64501)
- Programmable soft-start time (AP64501)
- Up to 85% efficiency at 5mA light load
- Proprietary gate driver design for best EMI reduction
- Frequency Spread Spectrum (FSS) to reduce EMI
- Low-Dropout (LDO) mode
- Precision enable threshold to adjust UVLO
- Protection circuitry
- Undervoltage Lockout (UVLO)
- Output Overvoltage Protection (OVP)
- Cycle-by-cycle peak current limit
- Thermal shutdown
- Totally lead-free and fully RoHS compliant
- Halogen and antimony free "green" device
Additional Resources
Publicado: 2019-11-05
| Actualizado: 2023-08-07
