Diodes Incorporated AP64200 Buck Converter
Diodes Incorporated AP64200 Buck Converter offers a wide input voltage range of 3.8V to 40V in a SO-8EP (Standard) package. The AP64200 fully integrates a 150mΩ high-side power MOSFET and an 80mΩ low-side power MOSFET to provide high-efficiency step-down DC-DC conversion. The AP64200 device is easily used by minimizing the external component count via the peak current mode control.The Diodes Inc AP64200 Buck Converter has an optimized design for Electromagnetic Interference (EMI) reduction.
The AP64200 Converter has a proprietary gate driver scheme to resist switching node ringing without sacrificing MOSFET turn-on and turn-off times, which reduces high-frequency radiated EMI noise caused by MOSFET switching. The AP64200 also features Frequency Spread Spectrum (FSS) with a switching frequency jitter of ±6%, which reduces EMI by not allowing emitted energy to stay in any one frequency for a significant time.
Features
- 3.8V to 40V VIN
- 0.8V to VIN Output voltage (VOUT)
- 2A Continuous output current
- 0.8V ±1% Reference voltage
- 25µA Low quiescent current (Pulse frequency modulation)
- 100kHz to 2.2MHz Adjustable switching frequency
- 100kHz to 2.2MHz External clock synchronization
- Up to 88% efficiency at 5mA light load
- Proprietary gate driver design for best EMI reduction
- Frequency Spread Spectrum (FSS) to reduce EMI
- Low-Dropout (LDO) mode
- Precision enable threshold to adjust UVLO
- Protection circuitry
- Undervoltage Lockout (UVLO)
- Output Overvoltage Protection (OVP)
- Cycle-by-cycle peak current limit
- Thermal shutdown
- Totally lead-free and fully RoHS compliant
- Halogen and antimony free
Applications
- Distributed power bus supplies
- Power tools and laser printers
- White goods and small home appliances
- Home audio
- Network systems
- Consumer electronics
- General purpose point of load
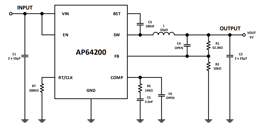
Typical Application Circuit
Publicado: 2021-05-07
| Actualizado: 2022-03-11
