Unidad LED MAX16840 con MOSFET integrado de Maxim

Unidad LED MAX16840 con MOSFET integrado
de Maxim Integrated

La unidad LED MAX16840 con MOSFET integrado de Maxim Integrated cuenta con un esquema de control de corriente de entrada propio que permite que las luces LED sean compatibles con transformadores eléctricos y que se puedan atenuar con dispositivos de atenuación de fase final (cuando haya transformadores electrónicos). La unidad LED MAX16840 de Maxim Integrated se puede utilizar en topologías de tipo Buck, impulso y Buck-impulso. Cuenta con un MOSFET de conmutación de 48 V y 0,2 Ω (máx.) integrado y utiliza un control de modo de corriente media con frecuencia constante. La unidad LED MAX16840 de Maxim Integrated cuenta con atenuación analógica y plegado térmico, e incluye una protección contra sobretensión y sobretemperatura interna. La unidad LED de Maxim Integrated está diseñada para su uso en MR16 y en otras aplicaciones LED de entrada de 12 V CA o CC.

Características
  • Control de la corriente de entrada media para su uso con transformadores electrónicos y sistemas de atenuación
  • Topologías tipo Buck, impulso, SEPIC y Buck-impulso
  • MOSFET de conmutación de 48 V y 0,2 Ω (máx.) integrado
  • Atenuación analógica y plegado térmico
  • Protección de sobrevoltaje de salida
  • Protección contra exceso de temperatura interna
  • Intervalo de temperatura de funcionamiento de -40 °C a +125 °C
  • Paquete TDFN de 10 pines de 3 mm x 3 mm
Aplicaciones
  • MR16 y otros LED de entrada de 12 V CA o CC
  • Aplicaciones de iluminación

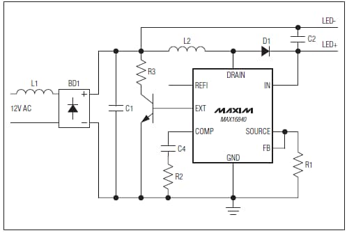
Diagrama de bloques

Diagrama de bloques
  • Maxim Integrated
Publicado: 2011-12-16 | Actualizado: 2023-04-13