Características
- Ocho canales de entrada de alta tensión (36 V, máx.)
- Serialización 8 a 1 en chip con interfaz SPI
- Regulador de 5V en chip
- Tensión y datos aislados
- Pequeña superficie de la placa de circuito impreso (PCB)
- Controladores de dispositivos
- Código fuente de ejemplo C
- Factor de forma compatible con Pmod™
|
Aplicaciones
- Automatización de edificios
- Módulos de entrada digital para PLC
- Automatización industrial
- Control de motor
- Automatización de procesos
|
Diagrama de bloques  |
Adaptador/serializador de interfaces industriales MAX31911 de Maxim
El adaptador/serializador de interfaces industriales MAX31911 de Maxim adapta, acondiciona y serializa la salida digital de 24 V de los sensores e interruptores utilizados en sistemas de automatización de edificios, industrias y procesos para las señales compatibles con CMOS de 5 V requeridas por los microcontroladores. Ofrece el circuito de interfaz frontal de un módulo de entrada digital de un controlador lógico programable (PLC). El dispositivo cuenta con funciones de limitación de corriente integrada, filtro de paso bajo y serialización de canales. La limitación de la corriente de entrada permite una reducción significativa de la energía consumida desde la fuente de tensión de campo en comparación con las implementaciones tradicionales de resistencia-separador discreto. Los filtros de paso bajo en chip seleccionables permiten una eliminación de rebotes y filtro flexibles de las salidas de los sensores basadas en la aplicación. La serialización en chip permite una gran reducción del número de optoacopladores utilizados para el aislamiento. El serializador de dispositivos es apilable, de forma que se pueden serializar todos los canales de entrada deseados y mantener una salida a través de un único puerto compatible con SPI. Esto reduce el número de optoacopoladores necesarios a solamente tres, sea cual sea el número de canales de entrada. Para mejorar la solidez en relación con el ruido de alta frecuencia en los transitorios eléctricos rápidos, se genera un código CRC multibit que se transmite a través del puerto SPI por cada 8 bits de datos. El regulador de tensión de 5 V en chip se puede utilizar para optoacopladores externos, aisladores digitales y otros circuitos externos de 5 V.
|
 Ver la lista de productos |
Características
- Ocho canales de entrada de alta tensión (36 V, máx.)
- Configurable para los tipos de entrada 1, 2 y 3 de IEC 61131-2
- Intervalo de alimentación de funcionamiento amplio de 7 V a 36 V
- La configuración opcional permite la alimentación de 5 V
- Filtrado y eliminación de rebote de entradas seleccionables de 0 ms a 3 ms
- Limitación de corriente de entrada configurable de 0,5 mA a 6 mA
- Inmunidad HBM ESD alta en todos los pines de entrada de campo
- Serialización 8 a 1 en chip con interfaz SPI
- Regulador de 5 V en chip
- Indicador de sobretemperatura
- Monitor de tensión de alimentación de campo de 24 V en chip
- Corriente en reposo y disipación de alimentación bajas
- Generación y transmisión de códigos CRC multibits para detección de errores y
transmisión de datos más fiable a un microcontrolador externo
|
Aplicaciones
- Automatización de edificios
- Módulos de entrada digital para PLC
- Automatización industrial
- Control de motor
- Automatización de procesos
|
Diagrama de bloques  |
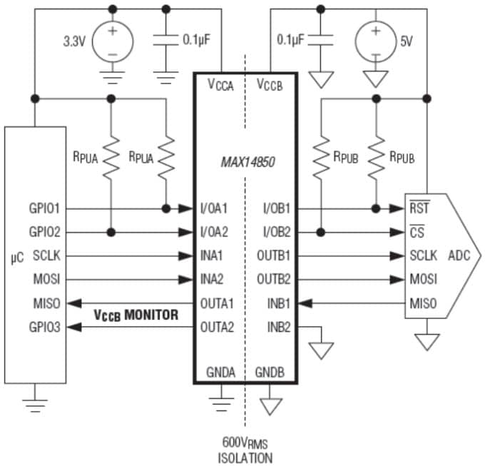
Aislador digital de seis canales MAX14850 de Maxim
El aislador digital de seis canales MAX14850 de Maxim utiliza la tecnología de proceso patentado de Maxim, cuyo diseño monolítico permite una transferencia compacta y de bajo coste de señales digitales entre circuitos con distintos dominios de potencia. La tecnología permite reducir el consumo y estabilizar el rendimiento a alta temperatura. Los cuatro canales unidireccionales tienen capacidad de CC a 50 Mbps. Dos de los cuatro canales pasan datos por la barrera de aislamiento en cada dirección. Los dos canales bidireccionales son de drenaje abierto y cada uno puede transmitir datos con CC a 2 Mbps. Los suministros independientes de 3,0 V a 5,5 V a cada lado del aislador también permiten su uso como reemisor de nivel. El MAX14850 puede utilizarse para aislar buses SPI, buses I²C con estiramiento de reloj, buses RS-232, RS-485/RS-422 y aislamiento general. Cuando se utiliza como un aislador de bus, hay canales adicionales disponibles para monitorizar la potencia y reiniciar las señales.
|
 Ver la lista de productos |
Características
- Protección contra entornos de alta tensión
- Aislamiento de 600 VRMS durante 60 segundos
- Protección contra cortocircuitos en salidas unidireccionales
- Solución completa de aislamiento digital
- Cuatro rutas de señales unidireccionales: 2 entrada/2 salida
- Dos rutas de señales bidireccionales de drenaje abierto
- Velocidad de datos unidireccional de 50 Mbps (máx.)
- Velocidad de datos bidireccional de 50 Mbps (máx.)
- Compatible con muchos estándares de interfaz
- I²C con estiramiento de reloj
- SPI
- RS-232, RS-422/RS-485
- Interfaces SMBus y PMBus
|
Aplicaciones
- Gestión de baterías
- Interfaces I²C, SPI, SMBus y PMBus™
- Sistemas de control industrial
- RS-232, RS-485/RS-422 aislado
- Sistemas médicos
- Sistemas de telecomunicaciones
|
Circuito de funcionamiento  |
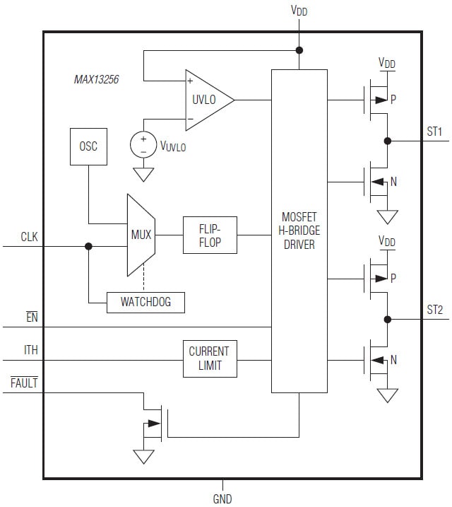
Controlador de transformador de puente en H MAX13256 de Maxim
El controlador de transformador de puente en H MAX13256 de Maxim proporciona una solución sencilla para la creación de fuentes de alimentación aisladas de hasta 10 W. El dispositivo controla la bobina principal de un transformador con una corriente de hasta 300 mA y con un suministro de alimentación de 8 V a 36 V CC. El ratio de bobinado secundario-principal del transformador define la tensión de salida, permitiendo la selección de prácticamente cualquier tensión de salida aislada. Este dispositivo cuenta con limitación de corriente ajustable, lo que permite la limitación indirecta de las corrientes secundarias o de carga lateral. El límite de corriente del MAX13256 se establece mediante una resistencia externa. Una salida FAULT se activa cuando el dispositivo detecta un estado de exceso de temperatura o sobrecorriente. Además, el dispositivo cuenta con un modo de bajo consumo para reducir la corriente de suministro total hasta 0,65 mA (típ.) cuando el controlador no se utiliza. Este dispositivo puede accionarse utilizando el oscilador interno o mediante el uso de un reloj externo para sincronizar varios dispositivos MAX13256 y establecer de forma precisa la frecuencia de conmutación. Su circuitería interna garantiza un ciclo de trabajo fijo del 50% para evitar el flujo de corriente CC a través del transformador, sea cual sea la fuente de reloj utilizada.
|
|
Características
- Diseño sencillo y flexible
- Intervalo de alimentación de 8 V a 36 V
- Eficiencia de hasta el 90%
- Proporciona hasta 10 W al transformador
- Bloqueo con tensión insuficiente
- Interfaz lógica compatible de 2,5V a 5 V
- Umbral de sobrecorriente ajustable
- Protección del sistema integrada
- Detección e indicación de fallos
- Limitación de sobrecorriente
- Protección contra exceso de temperatura
- Paquete TDFN pequeño de 10 pines (3 mm x 3 mm)
|
Aplicaciones
- Medidores de potencia
- Interfaces Fieldbus aisladas
- Aislamiento de alimentación de PLC de 24 V
- Equipo médico
- Controles de motores
|
Diagrama funcional  |
Características
- Intervalo de alimentación de entrada de 8 V a 36 V
- Eficiencia de hasta el 90%
- Salida rectificada de onda completa
- Configurable para un duplicador de tensión, rectificador de onda media
bipolar y para salidas de rectificador de accionamiento
|
- Opción de funcionamiento de reloj interno o externo
- Diseñado para aislamiento de 1.500 VRMS
- Diseño PCB probado
- Completamente ensamblado y probado
|
|