Analog Devices / Maxim Integrated Amplificadores operacionales MAX44248
Los amplificadores operacionales MAX44248 de Maxim proporcionan un funcionamiento con un consumo muy bajo con una amplia gama de fuentes. Estos dispositivos incluyen un circuito auto-cero patentado que mide y compensa constantemente la compensación de entrada para eliminar la desviación con el tiempo y la temperatura, así como el efecto de ruido 1/f. Estos dispositivos incluyen además filtros EMI integrados para reducir una demodulación de señales de alta frecuencia en la salida. Los amplificadores operacionales funcionan desde una fuente única de 2,7 V a 36 V o una fuente dual de ±1,35 V a ±18 V. Los dispositivos son estables en unidad de ganancia con un producto de ancho de banda de ganancia de 1 MHz y una corriente de alimentación baja de 90 µA por amplificador. La baja compensación y las especificaciones de ruido, y el gran intervalo de alimentación convierten al Maxim MAX44248 en la opción perfecta para interfaces de sensor y transmisores.The op-amps operate from either a single 2.7V to 36V supply or dual ±1.35V to ±18V supply. The devices are unity-gain stable with a 1MHz gain-bandwidth product and a low 90µA supply current per amplifier. The low offset and noise specifications and high supply range make the ADI MAX44244/MAX44245/MAX44248 ideal for sensor interfaces and transmitters.
Características
- Very low input voltage offset 7.5µV (max)
- Low 30nV/°C offset drift (max)
- Low 90µA quiescent current per amplifier
- 50nV/√Hz at 1kHz
- 0.5µVP-P from 0.1Hz to 10Hz
- 1MHz gain-bandwidth product
- EMI Suppression circuitry
- Rail-to-rail output
- 2.7V to 36V Supply range
- µMAX, SO, SOT23, TSSOP packages
Aplicaciones
- 4-20mA and 0 to 10V transmitters
- PLC Analog I/O modules
- Portable medical devices
- Sensors interfaces
- Weight scales
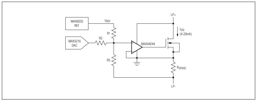
Typical Operating Circuit
Publicado: 2014-02-11
| Actualizado: 2023-04-14
