Analog Devices Inc. MAX22700/1 CMTI Isolated Gate Drivers

Analog Devices Inc. MAX22700/1 CMTI Isolated Gate Drivers are single-channel isolated gate drivers with 300kV/µs (typical) common-mode transient immunity (CMTI). The devices are designed to drive silicon-carbide (SiC) or gallium nitride (GaN) transistors in inverter or motor control applications. The devices use proprietary process technology from Maxim that has integrated digital galvanic isolation.

Features

  • Matching propagation delay
    • 20ns minimum pulse width
    • 35ns propagation delay at room temperature
    • Part-to-part propagation delay matching
      • 2ns at Room Temperature
      • 5ns over -40°C to +125°C temperature range
  • Robust galvanic isolation
    • Withstands 3kVRMS for 60s (VISO)
    • Continuously withstands 848VRMS (VIOWM)
    • Withstands ±5kV surge between GNDA and VSSB with 1.2/50μs waveform
  • High CMTI (300kV/µs, typical)
  • Precision UVLO
  • Options to support a broad range of applications
    • 3x output options: GNDB, Miller Clamp, or adjustable UVLO
    • 2x input configurations: single-ended with enable (E versions) or differential (D versions)

Applications

  • Isolated gate driver for inverters
  • Motor drives
  • UPS and PV inverters

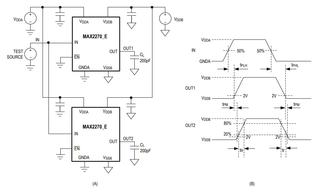
Test Circuits and Timing Diagrams

Analog Devices Inc. MAX22700/1 CMTI Isolated Gate Drivers
Publicado: 2020-07-21 | Actualizado: 2024-06-11