Analog Devices / Maxim Integrated MAX17608, MAX17609, & MAX17610 Current Limiters
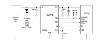
Analog Devices Inc. MAX17608, MAX17609, and MAX17610 Current Limiters are ideal for protecting systems against positive and negative input voltage faults up to +60V and -65V. The Maxim MAX17608, MAX17609, and MAX17610 feature low 260mΩ (typ.) RON FETs with an adjustable 5.5-60V input overvoltage protection range. The adjustable input undervoltage protection range is 4.5V to 59V. The thresholds of input overvoltage-lockout (OVLO) and undervoltage-lockout (UVLO) are set using external resistors. Additionally, the Analog Devices Inc. MAX17608, MAX17609, and MAX17610 Current Limiters offer an internal input undervoltage threshold at 4V (typ.).Features
- +4.5V to +60V wide input-supply range
- Hot plug-in tolerant without TVS up to 35V input supply
- Negative input tolerance to -65V
- Low RON 260mΩ (typ.)
- Reverse current-blocking protection
- Thermal overload protection
- Integrated FETs
- Adjustable OVLO and UVLO thresholds
- Smooth current transitions
- Programmable forward-current limit of 0.1A to 0.2A with ±5% accuracy and 0.2A to 1.0A with ±3% accuracy over the full temperature range
- Programmable overcurrent fault response in auto-retry, continuous, and latch-off modes
- Extended -40°C to +125°C temperature range
- 12-pin, 3mm x 3mm, TDFN-EP package
Applications
- Sensor systems
- Condition monitoring
- Factory sensors
- Process instrumentation
- Weighing and batching systems
- Industrial applications such as PLC, network-control modules, battery-operated modules
Additional Resources
Publicado: 2018-05-22
| Actualizado: 2023-04-10
