Analog Devices / Maxim Integrated MAX17227A TDFN Evaluation Kit
Analog Devices Inc. MAX17227A TDFN Evaluation Kit is designed to facilitate the evaluation of MAX17227A devices in the TDFN package. ADI MAX17227A is a nano power boost converter with a 2A peak inductor current limit and has True Shutdown mode.ADI MAX17227A TDFN Evaluation Kit operates over an input range of 400mV to 5.5V with 0.88V typical startup at 3kΩ load. The Evaluation Kit includes the MAX17227AATA+ installed and provides resistor configurable output voltages from 2.3V to 5.5V.
Features
- Evaluates the MAX17227A in an 8-pin TDFN
- 400mV to 5.5V Input range
- 2.3V to 5.5V Configurable output voltage
- Up to 1A output current
- Proven 2-layer 1oz copper PCB layout
- Demonstrates compact solution size
- Fully assembled and tested
Required Equipment
- MAX17227A TDFN EV kit
- 3A DC power supply
- Electronic load capable of 1A
- Digital voltmeter (DVM)
PCB Layout
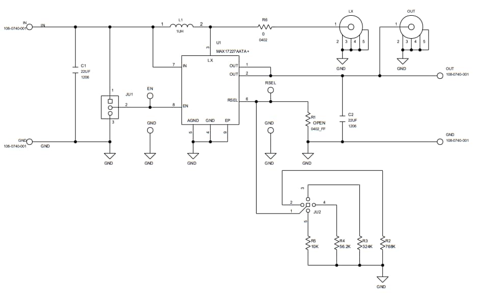
Schematic
Publicado: 2021-05-05
| Actualizado: 2023-04-13
