Analog Devices / Maxim Integrated Transceptor maestro Maxim MAX14824 IO-Link®
El Transceptor maestro Maxim Integrated MAX14824 IO-Link® es una interfaz maestra IO-Link que integra un transceptor de capa física IO-Link con una entrada digital auxiliar y dos reguladores lineales. Las aplicaciones maestras IO-Link de contador de puerto alto se soportan a través de un direccionamiento SPI en banda. La interfaz 12MHz SPI minimiza los tiempos de acceso del controlador de host. El direccionamiento en banda y las direcciones SPI seleccionables permiten una conexión en serie de hasta 16 dispositivos. El Maxim MAX14824 soporta todas las velocidades de datos IO-Link y presenta controladores controlados de velocidad de pila para reducir EMI. El controlador está garantizado para controlar corrientes de carga de hasta 300 mA (min.). La circuitería de reactivación interna determina automáticamente la polaridad de reactivación correcta, permitiendo el uso de simples UART para la generación de pulsos de reactivación. MAX14824 está disponible y funciona en el intervalo ampliado de temperaturas de -40 ºC a +105 ºC.The Analog Devices MAX14824 IO-Link® Master Transceiver supports all the IO-Link data rates and features slew-rate-controlled drivers to reduce EMI. The driver is guaranteed to drive up to 300mA (min.) load currents. Internal wake-up circuitry automatically determines the correct wake-up polarity, allowing for the use of simple UARTs for wake-up pulse generation. The ADI MAX14824 operates over the extended -40°C to +105°C temperature range.
Características
- IO-Link v.1.0 and v.1.1 physical layer compliant
- Supports COM1, COM2, and COM3 data rates
- Push-pull, high-side, or low-side outputs
- 300mA C/Q output drive
- 1μF C/Q load drive capability
- Generates 500mA wake-up pulse
- Automatic wake-up pulse polarity
- Auxiliary digital input
- 5V and 3.3V Linear regulators
- SPI interface for configuration and monitoring
- SPI-based chip addressing
- EMI emission control through slew-controlled driver
- Reverse-polarity protection on DI
- -40°C to +105°C Operating temperature range
- 4mm x 4mm TQFN package
Aplicaciones
- IO-Link master controllers
- PLC fieldbus gateways
- High port count IO-Link masters
- 24V Digital inputs and outputs
Associated Eval Kit
Additional Resource
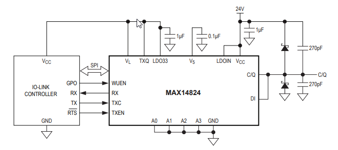
Typical Operating Circuit
Block Diagram
Publicado: 2013-02-11
| Actualizado: 2023-04-13
