Analog Devices Inc. LTC3897 PolyPhase™ Synchronous Boost Controllers
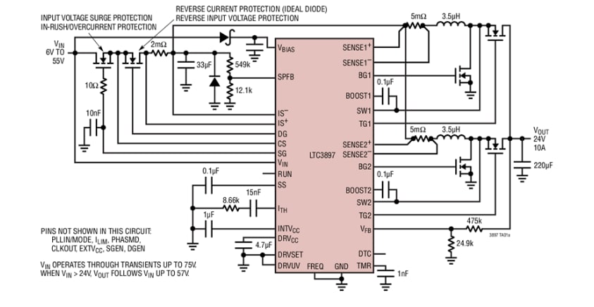
Analog Devices LTC3897 PolyPhase™ Synchronous Boost Controllers with surge stopper provide input/output protection and an ideal diode controller. The device has a boost controller that drives two N-channel power MOSFET stages out-of-phase to reduce input and output capacitor requirements. This allows the use of smaller inductors than the single-phase equivalent. Synchronous rectification reduces power loss and eases thermal requirements.The LTC3897 Controllers feature a surge stopper that controls the gate of an external N-channel MOSFET to protect against high voltage input transients and provides in-rush current control, overcurrent protection and output disconnect for the boost converter. The featured integrated ideal diode controller drives another N-channel MOSFET to replace a Schottky diode for reverse input protection and voltage holdup or peak detection. Additionally, the ideal diode controller controls the forward voltage drop across the MOSFET and minimizes reverse current flow. The device offers a low quiescent current of 55µA and is available in thermally-enhanced 38-pin leadless QFN or 38-lead TSSOP packages.
Features
- 4.5V to 65V (Up to 75V surge) input supply range
- Reverse input protection to -40V
- In-rush current control, overcurrent protection, and output disconnect for boost converter
- Input voltage surge protection with adjustable clamp voltage
- Onboard ideal diode controller
- 55μA Low quiescent current
- 2-Phase operation reduces required input and output capacitance and noise
- Output voltage up to 60V
- Adjustable gate drive level 5V to 10V (OPTI-DRIVE) for logic-level or standard threshold FETs
- No external bootstrap diodes required
Applications
- Industrial
- Automotive
- Military/Avionics
Typical Application
Publicado: 2019-04-09
| Actualizado: 2023-09-11
