Analog Devices Inc. EVAL-LTC6228IS8 Evaluation Board

Analog Devices Inc. EVAL-LTC6228IS8 Evaluation Board is designed to evaluate the LTC6228 low distortion rail-to-rail output op-amps with shutdown. This evaluation board is a prepopulated board on a buffer configuration with a post-low-pass filter at a cut-off frequency of 80MHz. The EVAL-LTC6228IS8 board also supports other typical op-amp configurations and has provisions for typical applications of the LTC6228 that include an active filter. The four-layer eval board accepts edge-mounted SMA connectors on both inputs and outputs. This ensures an efficient connection to the test equipment and other circuitry. The Analog Devices EVAL-LTC6228IS8 board offers sufficient test points for signal pins and groundings while optimized power and ground planes ensure low noise and high-speed operation. This eval board accepts C0402 or C0603 SMT components and C1206 bypass capacitors for C8 and C9.

Features

  • Enables efficient prototyping
  • User-defined circuit configuration
  • Edge mounted SMA connector provisions
  • Simple connection to test equipment and other circuits
  • RoHS compliant

Applications

  • Optical electronics
  • Fast trans-impedance amplifiers
  • Driving high dynamic range A/D converters
  • Active filters
  • Video amplifiers
  • High-speed differential to single-ended conversion
  • Low voltage Hi-Fi amplification

Required Equipment

  • Dual-output DC power supplies
  • Signal generators
  • 3x banana plug-to-grabber cables
  • 2x SMA-to-BNC male cables

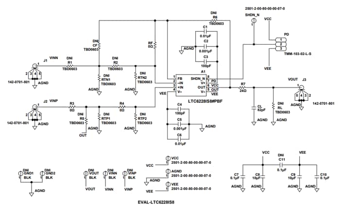
Schematic

Schematic - Analog Devices Inc. EVAL-LTC6228IS8 Evaluation Board

Overview

Analog Devices Inc. EVAL-LTC6228IS8 Evaluation Board
Publicado: 2020-02-24 | Actualizado: 2024-09-12