Analog Devices Inc. ADL8150-EVALZ Evaluation Board

Analog Devices Inc. ADL8150-EVALZ Evaluation Board consists of a 4-layer printed circuit board (PCB) fabricated from 10mil thick, Rogers 4350B and Isola370HR, copper-clad, forming a nominal thickness of 62mils. The ADL8150-EVALZ Board RFIN and RFOUT ports are populated with 2.9mm, female coaxial connectors, and the corresponding RFIN and RFOUT traces have a 50Ω characteristic impedance.

Features

  • 4-layer, Rogers 4350B and Isola 370HR evaluation board
  • End launch, 2.9mm RF connectors
  • Through calibration path (depopulated)

Required Equipment

  • RF signal generator
  • RF spectrum analyzer
  • RF network analyzer
  • 5V, 200mA power supply

Front & Back View

Analog Devices Inc. ADL8150-EVALZ Evaluation Board

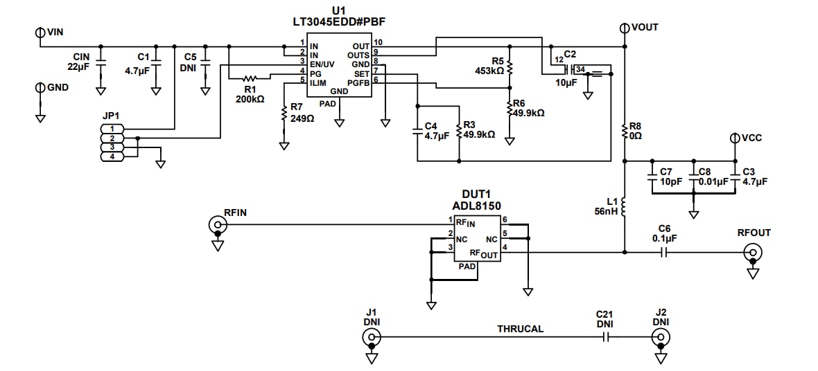
Schematic

Schematic - Analog Devices Inc. ADL8150-EVALZ Evaluation Board

Layout

Analog Devices Inc. ADL8150-EVALZ Evaluation Board
Publicado: 2021-03-08 | Actualizado: 2022-03-11