Diseño de referencia MAXREFDES41 de Maxim

Diseño de referencia MAXREFDES41 de Maxim

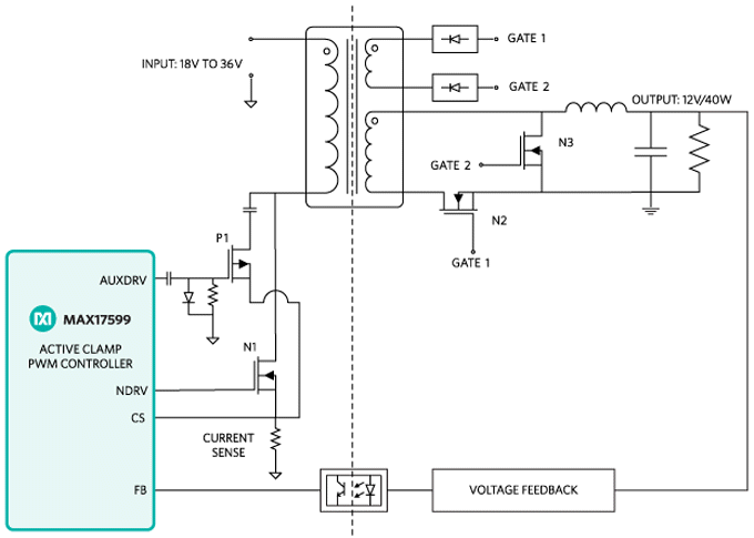
El diseño de referencia MAXREFDES41 de Maxim demuestra el controlador PWM en modo corriente con abrazadera activa, un amplio intervalo de entrada y bajo IQ del MAX17599. El MAX17599 contiene toda la circuitería requerida para el diseño de fuentes de alimentación industriales con convertidor delantero aislado de amplia entrada. El diseño de referencia funciona en una amplia gama de tensiones de entrada de 18 V a 36 V, y proporciona hasta 3,5 A en una salida de 12 V. El diseño de referencia incluye la topología de reinicio de transformador con abrazadera activa para convertidores delanteros. Esta topología de reinicio tiene varias ventajas, incluyendo una tensión de voltaje reducida en los conmutadores, reducción de tamaño del transformador debido al balanceo de flujo permisible más grande y una mejora de eficiencia debido a la eliminación de circuitería de amortiguación disipativa. Estas características dan como resultado una fuente de alimentación compacta, aislada y rentable. Este diseño está configurado para ofrecer conmutación a 250 kHz. Para aplicaciones sensibles a EMI, el usuario puede programar el plan de difuminación de frecuencias, habilitando el funcionamiento del espectro amplio de EMI de nivel bajo.

Características
  • Aislamiento funcional
  • Compacto y flexible
  • Disipación de potencia baja
  • Componentes externos mínimos
  • Funcionamiento fiable en entornos industriales robustos
Aplicaciones
  • PLC
  • Control de procesos industriales
  • Sensores industriales
  • Fuentes de alimentación para telecomunicaciones y comunicación de datos
  • Cargadores de batería aislados
  • Sistemas informáticos integrados
Diagrama de bloques
Diagrama de bloques
eNews
  • Maxim Integrated