Giroscopio antivibración para altas temperaturas ADXRS645 de Analog Devices

Giroscopio antivibración para altas temperaturas
ADXRS645 de Analog Devices

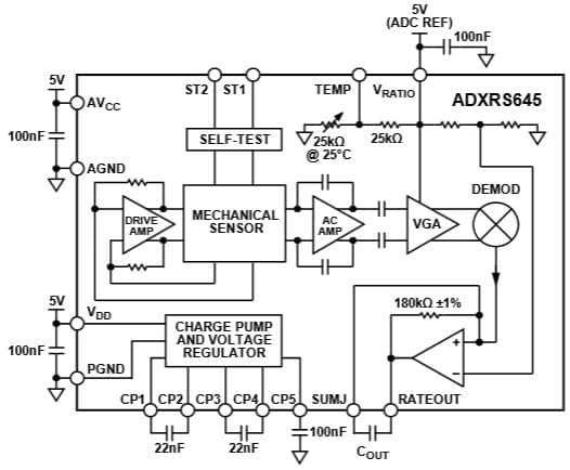
El giroscopio antivibración para altas temperaturas ADXRS645 de Analog Devices se ofrece como un sensor de velocidad angular de alto rendimiento con una excelente inmunidad ante vibraciones para su uso en entornos con temperaturas elevadas de hasta 175 ºC. Desarrollado utilizando el proceso de micromecanizado de superficies BiMOS de gran volumen patentado por Analog Devices, Inc., el diseño del sensor cuádruple, avanzado y diferencial del ADXRS645 proporciona una aceleración superior y un mayor nivel antivibración. La señal de salida, RATEOUT, es un voltaje proporcional a la velocidad angular con respecto al eje normal a la tapa del paquete. El rango de medición es de un mínimo ±2.000°/s, y puede ampliarse a los ±5.000°/s con la adición de una segunda resistencia externa. La salida es ratiométrica con respecto a una alimentación de referencia suministrada. Se requieren otros condensadores externos para su funcionamiento. El ADXRS645 incluye una salida de temperatura para técnicas de compensación. Dos entradas de autocomprobación digital excitan electromecánicamente el sensor para comprobar el funcionamiento adecuado del sensor y de los circuitos de acondicionamiento de señales. Disponible en un paquete en línea triple de 15 terminales de latón de 8 mm × 9 mm × 3 mm, el ADXRS645 es ideal para entornos mecánicos exigentes, aplicaciones industriales con temperaturas elevadas extremas y mediciones de doble perforación para exploraciones geológicas.

Características
  • Innovador paquete cerámico de montaje vertical que puede orientarse para una respuesta a la velocidad de inclinación o rodado
  • Amplio rango de temperatura:−40 °C a +175 °C
  • Larga vida útil: garantía para 1.000 horas con una TA=175 °C
  • Dispersión de vibraciones elevadas en frecuencias amplias
  • Resistencia a impactos de alimentación de 10.000 g
  • Salida ratiométrica en función del suministro de referencia
  • Funcionamiento con fuente única de 5 V
  • Autocomprobación mediante comando digital
  • Salida del sensor de temperatura
Aplicaciones
  • Mediciones de doble perforación en exploraciones geológicas
  • Aplicaciones industriales con temperaturas elevadas extremas
  • Entornos mecánicos complejos
Diagrama de bloques funcional
Diagrama de bloques funcional
eNews
  • Analog Devices Inc.